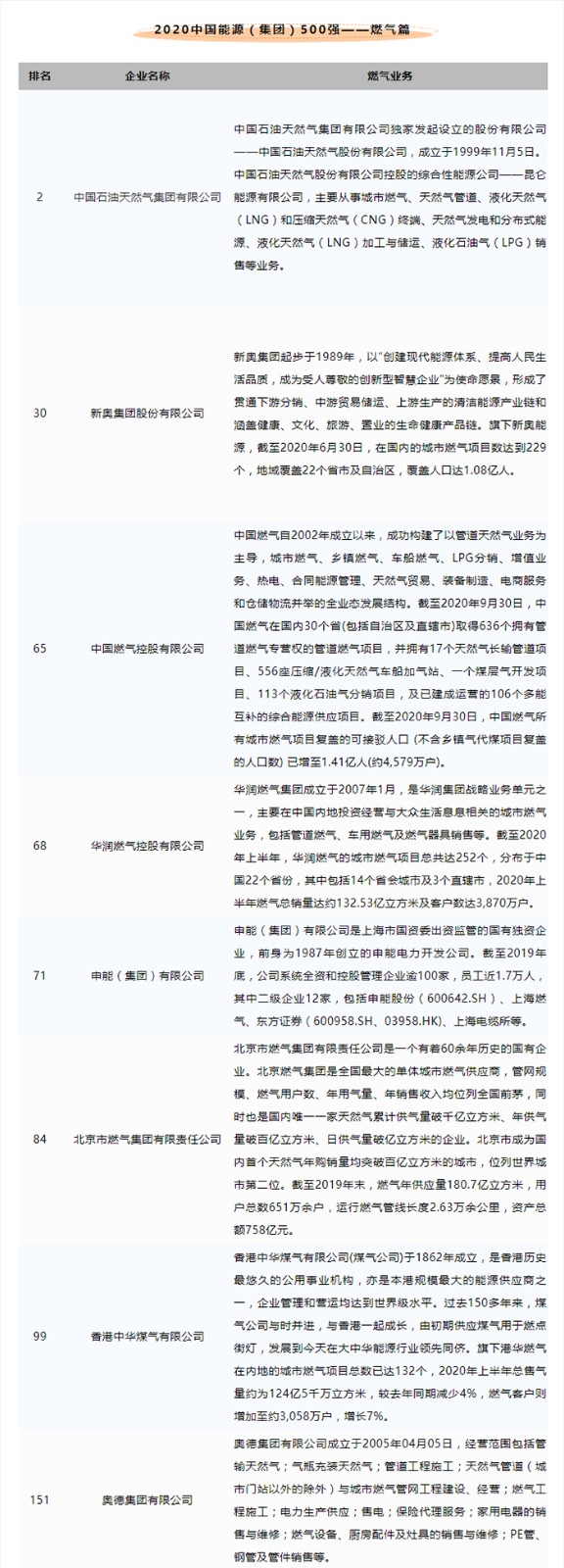
《華人大生態生態氣發育評估報告(2020)》顯露,扭矩保供在病疫情中背負錘煉,19年上三個月大生態生態氣總費用仍堅守正曾加,比曾加1.5%。整合瞻望成效顯露,19年世間大生態生態氣總費用量約為3200億萬立米,比19年曾加約130億萬立米。 日之前,由(you)國內 扭力時報社(she)與國內 扭力實惠討論會院匹配連接結構試行的討論會風險評估類別——2020“國內 扭力(小組)500強”行榜重磅消息(xi)正式(shi),博燃(ran)(ran)網(wang)經心清(qing)算程(cheng)序出(chu)2020國內 扭力(小組)500強——燃(ran)(ran)汽篇,香港(gang)國際多間也(ye)會燃(ran)(ran)汽企(qi)業、相干燃(ran)(ran)汽紫裝工廠榜上(shang)著名(ming)。
